《内容警告ContentWarning》是一款令人毛骨悚然的恐怖冒险逃生游戏,现已推出手机版本,支持多人联机合作。玩家将扮演一名勇敢的探索者,手持摄像机和手电筒深入恐怖世界,记录各种诡异怪物的影像来获取收益。游戏拥有令人惊叹的画面效果和震撼的音效设计,为玩家打造出身临其境的恐怖体验。在这个危机四伏的世界中,玩家需要寻找珍贵宝藏、完成各种任务,同时还要时刻提防潜伏在黑暗中的恐怖生物。游戏支持好友组队开黑,让恐怖冒险变得更加刺激有趣。
想要畅玩这款游戏,玩家需要先下载鲸云漫游插件。如果尚未安装该插件,游戏会自动引导玩家完成下载安装流程。安装完成后,玩家可以直接搜索"内容警告"进行在线云游戏体验。游戏对手机配置要求适中,确保大多数玩家都能流畅运行。此外,游戏还提供了多种画质选项,玩家可以根据自己的设备性能进行调整,以获得最佳的游戏体验。

玩家可以自由探索精心设计的游戏世界,发现隐藏在各个角落的宝藏和秘密,每个区域都暗藏着独特的谜题和挑战。游戏提供了丰富的武器和道具选择,从基础的手电筒到特殊装备,玩家可以根据不同情况选择合适的工具来对抗敌人,体验多样化的战斗方式。通过完成各种任务和挑战,玩家可以不断提升角色等级和能力,解锁新的区域和更强大的装备,为后续的冒险做好准备。
第一人称视角探险:游戏采用第一人称视角设计,配合逼真的光影效果和细腻的环境细节,让玩家完全沉浸在恐怖氛围中,每个转角都可能藏着令人心跳加速的惊吓。多种恐怖场景:游戏精心打造了多个风格迥异的恐怖场景,包括阴森的废弃医院、闹鬼的古宅、神秘的地下实验室等,每个场景都拥有独特的视觉风格、背景故事和解谜机制。紧张刺激的探索过程:游戏通过精心设计的音效和动态事件系统,让玩家在探索过程中始终保持高度紧张感,突如其来的恐怖事件和需要快速反应的危机时刻,让每次冒险都充满变数和挑战。
玩法介绍
游戏分为三天一个关卡,在天数结束前完成右下角的观看指标,否则游戏会失败。想要完成任务必须将摄像头电量用完,这是必须的,而且内容也不能啥都没有,有怪物才有人卡,但凡丢了或者电量只用了少量就回去都无法完成指标。队友死了或者还逗留在水底,这个时候有人回去其他人一律重新复活并且支付医疗费。人物的血量很厚,除了一些阴间怪,不然挨好几下揍没问题,并且不会出现突脸情节,整体挺欢乐的
怪物应对
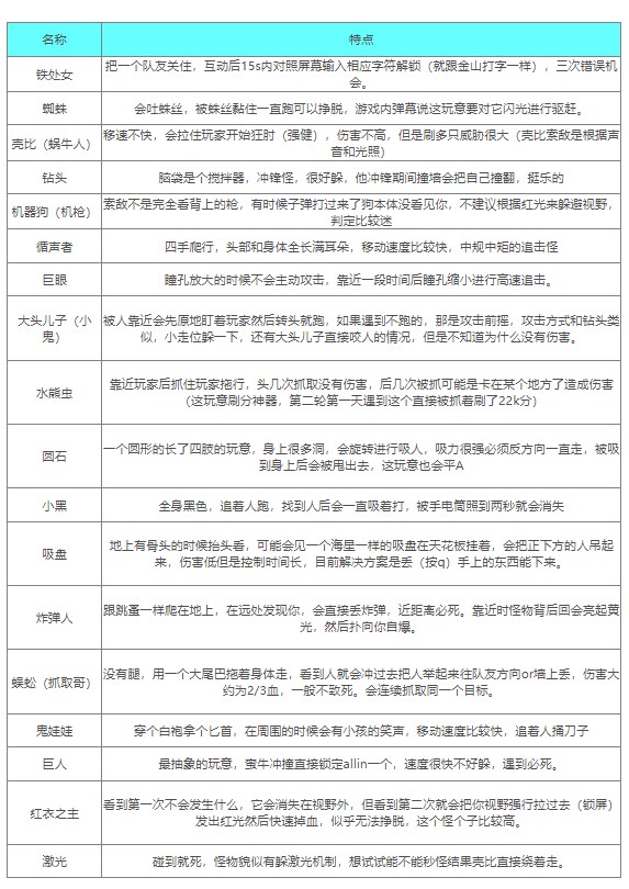
铁处女把一个队友关住,互动后15s内对照屏幕输入相应字符解锁(就跟金山打字一样),三次错误机会。蜘蛛会吐蛛丝,被蛛丝黏住一直跑可以挣脱,游戏内弹幕说这玩意要对它闪光进行驱赶,但目前为止我们没成功过。壳比(蜗牛人)移速不快,会拉住玩家开始狂肘(强健),伤害不高,但是刷多只威胁很大(壳比索敌是根据声音和光照)。钻头脑袋是个搅拌器,冲锋怪,很好躲,他冲锋期间撞墙会把自己撞翻,挺乐的。机器狗(机枪)索敌不是完全看背上的枪,有时候子弹打过来了狗本体没看见你,不建议根据红光来躲避视野,判定比较迷。循声者四手爬行,头部和身体全长满耳朵,移动速度比较快,中规中矩的追击怪。巨眼瞳孔放大的时候不会主动攻击,靠近一段时间后瞳孔缩小进行高速追击。大头儿子(小鬼),被人靠近会先原地盯着玩家然后转头就跑,如果遇到不跑的,那是攻击前摇,攻击方式和钻头类似,小走位躲一下,还有大头儿子直接咬人的情况,但是不知道为什么没有伤害。水熊虫(史莱姆一样的虫子)靠近玩家后抓住玩家拖行,头几次抓取没有伤害,后几次被抓可能是卡在某个地方了造成伤害(这玩意刷分神器,第二轮第一天遇到这个直接被抓着刷了22k分)。圆石一个圆形的长了四肢的玩意,身上很多洞,会旋转进行吸人,吸力很强必须反方向一直走,被吸到身上后会被甩出去,这玩意也会平A。小黑,全身黑色,追着人跑,找到人后会一直吸着打,被手电筒照到两秒就会消失。吸盘,地上有骨头的时候抬头看,可能会见一个海星一样的吸盘在天花板挂着,会把正下方的人吊起来,伤害低但是控制时间长,目前解决方案是丢(按q)手上的东西能下来。炸弹人跟跳蚤一样爬在地上,在远处发现你,会直接丢炸弹,近距离必死。靠近时怪物背后回会亮起黄光,然后扑向你自爆。蜈蚣(抓取哥)没有腿,用一个大尾巴拖着身体走,看到人就会冲过去把人举起来往队友方向or墙上丢,伤害大约为2/3血,一般不致死。会连续抓取同一个目标。鬼娃娃穿个白袍拿个匕首,在周围的时候会有小孩的笑声,移动速度比较快,追着人捅刀子。巨人最抽象的玩意,蛮牛冲撞直接锁定allin一个,速度很快不好躲,遇到必死。红衣之主,看到第一次不会发生什么,它会消失在视野外,但看到第二次就会把你视野强行拉过去(锁屏)发出红光然后快速掉血,似乎无法挣脱,这个怪个子比较高。激光,碰到就死,怪物貌似有躲激光机制,想试试能不能秒怪结果壳比直接绕着走。
道具作用:
手电筒,用来照明,一些怪物可能会惧怕灯光(?)目前还没玩出来,只能按实践摸索,右上角显示电量,不用的时候记得关掉。摄影机,按R可以切换前后视角,开关都会消耗电量,记得不用了关。当持有人死亡时会持续一段时间再关闭摄像头,最重要的东西,所有人都死了也得找回来,要不然只能输。尽量把画面放在怪物上,哪怕逃离时发现还剩电量也得开启录制耗光,这些时长都会增加人气。骷髅残骸,随机刷新在房间内,带回去并不会加钱或保留,可以让一个人拿着用来打断怪物攻击。蜡烛,用处还没发现,不过可以兼职照明和投掷物,燃烧持续较长一段时间,随后熄灭
医疗物
抱抱,没试过,不过看着像加血用的。起搏器,用个5.6次就会坏掉,复活人的。
播放量提升:
可以制造一些刻意的镜头变动,比如在被怪物追击的时候按R键进行视角切换,可以营造被追击的氛围,这个时候的播放量会涨的明显比不换镜头的要快。可以通过效仿牢大进行高空坠落来增加播放量,比如在第一关的一处地方会刷新一段工厂楼梯,通过楼梯可以上到建筑顶部,进行集体表演空中飞人来增加评论和播放量。和怪物进行亲密接触,最好是可以完全拍下怪物模样的镜头,可以增加播放量。通过拍摄地板上类似骨头一类的细节物品来增加播放量。如果前一天集体阵亡,可能会在下一天的探索中刷到前一天的拍摄录制下的影片,也就是说,一次性可能会获得两次拍摄的影片,两个影片都可以放入电视增加双倍播放量。可以通过买下的动作在镜头前面进行才艺表演增加一些播放量。拍摄到队友被怪物杀死可能会增加播放量。
好玩游戏推荐08-06
什么游戏比较好玩,可以推荐吗?本专题就帮大家解决这个困扰,专题里的游戏有冒险类,动作类等等,都是不需要实名认证就能玩的,为学生用户带来了便捷!
剧情互动游戏推荐02-13
剧情互动游戏是一种以叙事为核心的游戏类型,玩家通过选择影响故事走向和结局。这类游戏通常以丰富的剧情和角色发展为特色,玩家的每个决定都可能改变情节发展,带来不同的结局。游戏通过对话选择、行动决策等方式让玩家深度参与,体验多样的故事线和情感冲突。画面精美,配音出色,强调沉浸感。玩家不仅能享受互动乐趣,还能通过不同选择探索多种可能性,体验复杂的人性和道德困境。这里锚点网小编为各位带来几款好玩的剧情互动类游戏,一起来看看吧!
能联机的台球游戏02-12
能联机的台球游戏允许玩家通过网络与朋友或全球玩家实时对战,这些游戏通常提供单人模式、多人模式和在线比赛,玩家可以通过匹配系统或邀请好友进行对战。它们以逼真的物理效果和多种游戏模式著称,支持在线多人对战和锦标赛。这些游戏通常具备聊天功能,方便玩家交流,部分还提供排行榜和成就系统,增加竞技性和趣味性。这里锚点网小编为大家带来多款好玩的此类游戏,感兴趣的玩家一起来看看吧!
毒液系列游戏大全02-12
毒液游戏集锦,汇聚了众多热门精彩的毒液题材游戏。在游戏中,你将化身为毒液角色,开启一场自由无拘的冒险之旅。你可以根据自己的喜好选择不同的技能,一路闯关斩将,完成每个任务都将让你获得成长。同时,你还要与邪恶力量进行对抗,确保自己能够顺利存活,迎接接下来更加强大的挑战。
星刃上架steam! 将于今年6月发售
失落之魂发售日确认 失落之魂官宣5月30日发售!
时空中的绘旅人×搜狗输入法联动公开
三角洲行动战役模式2月21日上线! 电影改编 虚幻5打造
荒野行动X莉可丽丝联动即将上线
逃跑男孩25个礼物位置? 逃跑男孩25个礼物怎么获得?
绝地求生国际服3.7版本测试服更新内容抢先看!
我的世界联动三丽鸥 凯蒂猫和朋友即将登场!
向僵尸开炮XB.Duck跨界联动
王者荣耀2025情人节皮肤有哪些? 2025年情人节皮肤爆料!