- 应用价格:

- 应用大小:158 MB
- 应用语言:中文
- 软件标签:娱乐消遣
- 安全检测:安全
- 版本: v1.2.23
- 更新: 2025-10-21
- 运行环境: android
应用简介
数独App是一款基于18世纪瑞士数学家欧拉发明的经典数字逻辑游戏的全新演绎。这款游戏不仅保留了传统数独的智力挑战性,还通过精心设计的界面和丰富的功能为玩家带来更多乐趣。游戏内置5种不同难度级别,包含多达400道精心设计的谜题,从入门级到专家级都能找到适合自己的挑战。无论是通勤路上还是闲暇时光,这款数独App都能让您在数字的海洋中享受逻辑推理的乐趣,同时锻炼大脑的思维能力。

功能特色
趣味数独App拥有多项特色功能,为各级别玩家提供贴心的游戏体验。首先,游戏支持简体中文和繁体中文两种语言界面,满足不同地区玩家的需求。400道精选谜题分为5个难度等级,从入门到专家级循序渐进。自动铅笔功能可以帮助玩家记录可能的数字选项,回退功能让玩家可以随时撤销操作。输入提示和边线提示功能为新手玩家提供引导,而防休眠防黑屏设计则确保游戏过程不会被打断。此外,游戏还配备了详细的统计功能,可以记录玩家的解题时间和成功率,帮助玩家追踪自己的进步。
数独介绍
数独起源于18世纪瑞士数学家欧拉发明的拉丁方格游戏,经过几个世纪的发展演变成为今天广受欢迎的数字逻辑游戏。游戏的基本规则是在9x9的方格中填入数字1到9,要求每个数字在每一行、每一列以及每个3x3的小九宫格内都只能出现一次。这种看似简单的规则背后蕴含着丰富的数学原理和逻辑推理技巧。数独不仅能锻炼玩家的逻辑思维能力,还能培养耐心和专注力。现代数独已经发展出多种变体,包括对角线数独、不规则数独等,为玩家提供了更多样的挑战。
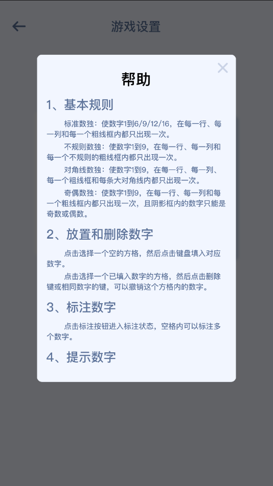
使用帮助
基本规则:标准数独要求数字1到9在每行、每列和每个3x3宫格内不重复。游戏还包含多种变体:不规则数独使用不规则形状的宫格;对角线数独增加了两条主对角线的限制;奇偶数独则在特定区域限制只能填入奇数或偶数。2、放置和删除数字:轻触空格后选择数字键盘输入,长按已填数字可快速删除。3、标注数字:使用标注功能可以记录可能的候选数字,帮助推理。4、提示系统:当遇到困难时,可以使用提示功能获得下一步的建议。游戏还提供详细的教程模式,通过实例演示各种解题技巧,如唯一候选数法、排除法等,帮助玩家逐步掌握数独的解题策略。



淑芳准时天气
太奇考研教育官网版
润泽医考
教资题库宝
创客学堂
驾考全能王最新版下载
试试万年历黄历
橙子学车
绘本故事精选
临床医学检验圣题库
攀高达人
蓝鲸医考
健康教育新题库
护士招聘求职网
疾病控制新题库
英语屋
热爪Claw
五八马
倍益康
爱尚遇购
克政通
敬华
00后处对象
采购批发拿货商家版
中消商城
去喝茶
胖东来
涂鸦智能app官网版
爱奇艺体育直播
郑州市民卡
奥维全景地图
荇荇壁纸
虫虫助手射雕捏脸数据大全
口袋妖怪GO精灵大全